汉中市业协会
www.hzsjzyxh.org.cn

住建部公示建设工程企业资质审查意见(2月11日)

 二维码 13

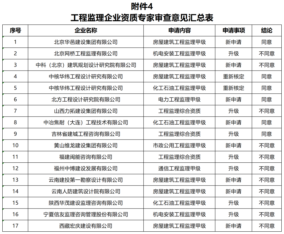
住房城乡建设部2月11日公示建设工程企业资质专家审查意见,涉及工程勘察、设计、建筑业及监理四类企业资质申报。公示期为2026年2月12日至27日,企业可通过住建部官网查询具体意见。对审查结果有异议的企业,可在公示期内通过省级住建部门提交陈述申请,接受社会监督。全文如下:

image.png

关于建设工程企业资质专家审查意见的公示

各省、自治区住房城乡建设厅,直辖市住房城乡建设(管)委、北京市规划和自然资源委,新疆生产建设兵团住房城乡建设局,国务院有关部门建设司(局),国资委管理的中央企业:

按照《行政许可法》及有关建设工程企业资质管理规定,我部对近期申请建设工程企业资质的申报材料组织了专家审查,现将专家审查意见在住房城乡建设部门户网站(https://www.mohurd.gov.cn)予以公示,以广泛接受社会监督。企业申报材料中的人员、代表工程业绩等详细情况,可通过点击“住房城乡建设部门户网站→建设工程企业资质行政审批专栏→资质申报基本信息公示”进行查询。

专家审查意见为不同意的企业可通过“住房城乡建设部门户网站→政务服务企业行政审批→申请事项办理进度查询(受理发证信息查询)”查询具体意见。公示时间为:2026年2月12日至2026年2月27日(7个工作日,2026年2月12日起可查询具体意见)。如企业对专家审查意见有异议,可在公示期间通过建设工程企业资质申报软件(下载地址:http://jsb.justonetech.com/)提交陈述申请,将包含陈述申请表(需法定代表人签字并加盖本单位印章)的陈述材料电子数据包通过省级住房城乡建设主管部门上报后,我部行政审批集中受理办公室即可进行受理。提交陈述材料的日期以省级住房城乡建设主管部门上报日期为准。

任何有关单位及个人,如对企业申报资质情况有异议的,均可向我部建筑市场监管司或办公厅反映情况。单位反映情况需加盖公章,个人反映情况需签署真实姓名并留下联系电话、地址和邮政编码。凡对公示意见不清楚或不理解的,请直接向我部建筑市场监管司咨询。

联系电话:建筑市场监管司资质处 010-58934626;

受理办 010-58933470;

通讯地址:北京市海淀区三里河路9号

邮政编码:100835

住房城乡建设部办公厅

2026年2月11日



文章分类: 行业资讯
分享到:
地址:陕西省汉中市汉台区太白路120号    邮编:723000
电话:0916-2247646 网址:http://www.hzsjzyxh.org.cn
邮箱:web#mail.hzghj.com
官方微信